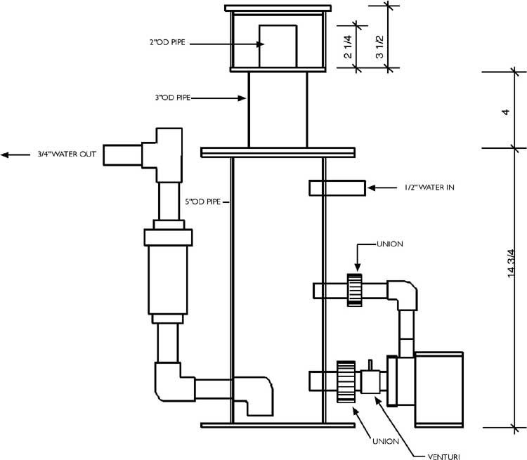
Hi all I have some drawings for a new skimmer i plan on making for my nano tank (36 gal) i was hoping to get some feed back from everyone.
Its about as tall as will fit in the cabinet and i plan to make up for the small collection cup with a second waste collector.
Now If only I could work out how to post the picture (its in my photo album)???
Its about as tall as will fit in the cabinet and i plan to make up for the small collection cup with a second waste collector.
Now If only I could work out how to post the picture (its in my photo album)???






